
随着互联网流量红利逐渐殆尽,,私域流量也逐渐成为大家所热议的名词,拼多多货源平台,而放眼整个互联网生态,能帮助我们去做私域流量载体的也只有微信、QQ和企业微信,快手互粉网站,但是因为微信会受制于无法合规的使用第三方工具以及QQ的使用人群不利于搭建私域,所以利用企业微信去做私域的优势也便不言而喻了。
今天就和大家聊聊,我是如何利用企业微信去帮助品牌方搭建私域体系的,同时也将给大家带来一些新的视角去看待企业微信。
案例信息
1、案例名称:某淡季餐饮品牌——顾客上线(拉新)、商品砍价(裂变)、社群秒杀(变现)等活动
2、行业领域:餐饮领域
3、目标:通过顾客上线积累原始种子顾客,利用砍价活动增加原有私域池的顾客数,利用社群秒杀做商品套餐的售卖
4、流量来源:线下门店、裂变活动
顾客上线活动
1、活动目的
通过企微服务商半城知客后台设置线上抽奖的活动,将活动的物料布置在线下的门店当中,引导顾客上线,做为私域的起始种子顾客。
2、顾客行为路径

3、场景截图

4、亮点
1)通过企业微信的欢迎语功能即可实现顾客上线的全自动化,快手刷赞平台,而且这还是腾讯官方认可的营销功能,避免了封号的风险,保护企业的客户资产。
2)抽奖活动以大奖(免费吃大闸蟹)为噱头,红客电商培训,吸引到店顾客扫码添加企微,奖项中也并无设置【谢谢惠顾】,通过让顾客邀请好友增加抽奖次数,不仅完成了拉顾客上线的目标,同时能帮助企业新增客户池。
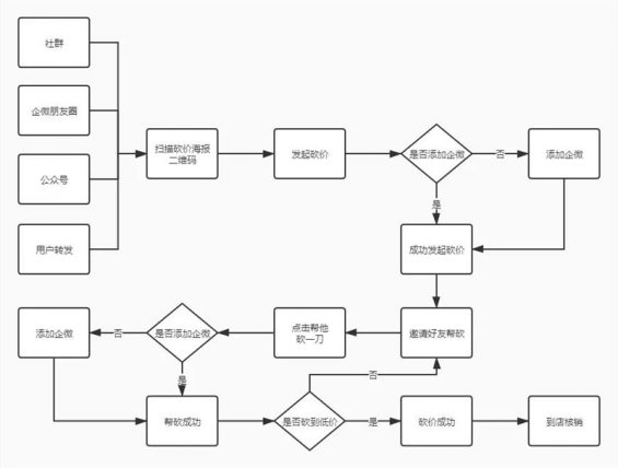
商品砍价活动
1、活动目的
通过顾客上线活动积累了一批原始的种子用户,为了快速扩大品牌的客户池,增加后续私域活动的曝光量和成交量,快手互粉网站,让更多顾客能到店消费,特在进行私域变现之前,做一次0元砍价福利的活动。
2、顾客行为路径

3、场景截图

4、亮点
1)从海报给的信息点上来看,海报不仅给出了商品的价值(门店实际的售卖价),突出了这次活动的优惠力度,同时在底部标明“仅限前30名”也能在第一定程度上刺激顾客尽快行动,增加紧张感。
2)砍价机制上效仿了拼多多,顾客砍的第一刀的金额都比较大,让顾客有一种赚便宜的感觉,进一步刺激顾客做转发拉新。
3)通过借助企业微信的API接口,能准确的识别用户是否添加企微,通过这种方式事项强拉新的作用。
社群秒杀活动
1、活动目的
在完成前期客户流量池的准备以后,我们就可以开始在私域当中尝试去做变现的方式,而且这种变现是不需要给其他平台收取手续费的,,这也是大多数中小企业对于私域的期待,能帮助他们增加多一个合法接触客户并实现售卖商品的渠道。
2、顾客行为路径

3、场景截图

4、亮点
1)海报中将顾客购买后省下的钱直接标记出来同时在主图上也选择了非常诱人的小龙虾照片,这在很大程度上会刺激顾客看到海报后的下单欲望。
#p#分页标题#e#
2)利用企业微信的API接口,我们也能识别出顾客是否进入到我们的社群当中,这个可以作为社群的卖点吸引顾客进群,同时也能吸引社群外的顾客添加我们的企业微信进入社群。
结语
我们经常听到这样的声音,抖音互粉网站,私域经营这块蛋糕有多大,值不值得入局?
可以分两点看,首先通过以往依赖互联网红利收割流量的方式是已经行不通了,我们必须通过有温度的服务在顾客心中留下印象,才能留住顾客,增加复购,而纵观整个互联网生态,,能帮助我们实现这一场景的,也只有企业微信。
第二点,微信目前已经坐拥12亿的活跃用户,而企业微信作为官方唯一承认的与微信打通企业运营工具,已经被赋予了多种经营能力,网站快速收录方法,这对于我们去建立规模服务优势有巨大的帮助,未来企业微信仍是私域经营的最佳工具。

