
首选明确几点:
1-本文不讲深奥理论和听不懂的名词,如果是想看高大上方法论恐怕让你失望了(听了那么多理论,还做不好运营)
2-本文只讲干货实操,无保留分享sop和相关资料文件 ,所以尽量写的很简单(干,就对了)
3-本文所涉及案例都是实操过或正在实操中,有结果的人分享的东西,不掺水(我把我唱给你听)
4-本文所有出发点,默认你已经想清楚为什么做社群,只是做什么样的,怎么做不是很清楚(想清楚挺难的)
5-本文最重要的不是那些拿来就能用的流程模板,而是对底层的逻辑的反复思考(技术的提升才能带来认知的提升,不要搞反了)
6-本文所有分享的规划、流程、话术、sop等都有源文件分享,文章末尾,扫码交个朋友,即可获得!
一、社群,总运营个寂寞!
作为社群运营人员,你是否面临以下问题:
辛辛苦苦拉起来的社群,前7天还很热闹,后面就越来越冷清,直到沦为广告群、死群;
运营付费用户群,成员个个如同大爷,你只能忙前忙后小心伺候,心力体力都很憔悴;
想做训练营社群转化正价产品,兢兢业业按照sop模板走完整套社群流程,转换时寥寥无几,自己和水军演了一场寂寞!
10个社群9个死,到底TM是什么导致的?是我们运营能力不行还是社群本身就是这副德行?
关于社群,你要知道,有几种必然的结果:
不理解社群运营的底层逻辑,一味照葫芦画瓢,必死!
用户不分层,一个群鱼龙混杂大杂烩般的运营,必死!
没有产品体系的瞎热闹,对应输出和转化后继乏力,必死!
没有用户成长体系,天花板被人为设计的很低,必死!
社群内大大小小的事,总亲力亲为,无法规模化复制,累死!
接下来进入像素级干货部分,文章虽长,但有可能是你目前能看到的关于社群运营最落地、底层逻辑梳理最清晰的社群实操手册了,值得你打赏、点赞、分享、收藏,仔细多读几遍,然后学会了就开干,祝你以后做运社群运营,从尴尬的寂寞到无敌的寂寞。
二、社群入门第一步:先分类
社群运营不好的第一大原因,就是社群分类多样,但你的运营方法只有一样。所以,开始运营的第一步,我们先来了解一下社群的种类到底有哪些。
社群分类的维度有很多,按照用户分层及社群线上、线下两个维度,做个简单分类,直接上图


先看横轴:根据用户的获得属性进行分层,从公域流量到付费用户,可粗略把用户分为4种(这里只做展示,更细致更科学的用户分层请根据自己的实际业务来)
再看纵轴:根据社群的常见形式,线上和线下来分类。
这样我们就得到六种常见的社群形式,同时我们也能大致清楚每种社群存在的意义:
引流社群:就是要从公域获客,关键在于裂变增长,这里的社群只是一个暂存用户的场域,不需要过度运营;
新用户社群:新用户是销售链路最开始一环,关键在于让新用户体验我们产品,变成老用户,需要轻运营,获得用户的信任;
转化型训练营社群:有销售性质的社群,也是目前市面上大多数公司在操作的形式,只有一个目的,就是卖产品!可线上训练营模式,也可以线下沙龙、会销形式;
交付社群:付费用户的兑现社群,重在产品价值的交付,体验为王是大前提!用的爽,才会有续费,后期可转介绍,做高用户LTV;
铁粉群:核心用户社群,这个社群存在的目的就是深度链接用户,拢住我们最铁杆的那部分粉丝,尽量或者干脆就没有营销转化动作,会污染这种群!可线上,也可配备线下社群分享活动等;
区域性社群,这种群是典型的线下社群,以某区域为中心辐射周边,线下是主力,线上社群只是辅助,往往这种群凝聚力更强,氛围更好!
三、实例拆解6种社群,最全实操SOP,拿来即用
1. 引流型社群
1)引流社群常见的玩法,即用社群来裂变引流
需要明确几点:
这里的社群只是提供了用户场域,方便用户在群里做任务
不要想着去运营这个社群,这个群不值得
这种群的一般寿命12-48小时,请尽快解散
接下来,我以企业微信群裂变为例,拆解一下这个新用户群的玩法!
2)企业微信社群裂变玩法一:截图任务型

(用户流:截图任务型裂变)
这种裂变群,就是之前微信群的裂变方式,只是目前个人微信裂变,属于高风险增长动作,第三方营销工具大都属于被封状态。目前使用企业微信是相对安全,也是未来的主流!
3)企业微信社群裂变玩法二:助力任务型(以微伴后台举例)


(用户流:助力任务型裂变)

4)关键点解析
不管哪种裂变方式,都是借助微信群/企微群的封闭性,制造紧迫感来加快裂变。所以,每个群里面提前放好水军,让水军及时引导发截图,带好节奏,也可以控制群内舆论。
文案!文案!文案!重要的事情说三遍,关于任务说明的文案,能分段表示不要挤在一行,另外简单明了是最高要求,不要带任何无关紧要的修饰词。
宣传海报,字体要大,大到在朋友圈不用点开图片都能看到主、副标题利益点;色块要扎眼睛,大色块,颜色不超过3种;海报有且只有一个目的,让用户产生长按扫码进群的冲动!
切记!群裂变只是开始,请务必设计好用户触达策略,筛选出优质用户,并让用户进入我们运营的轨道上来。
针对进入我们用户池的新用户,要用7天触达策略,尽快加深用户链接。
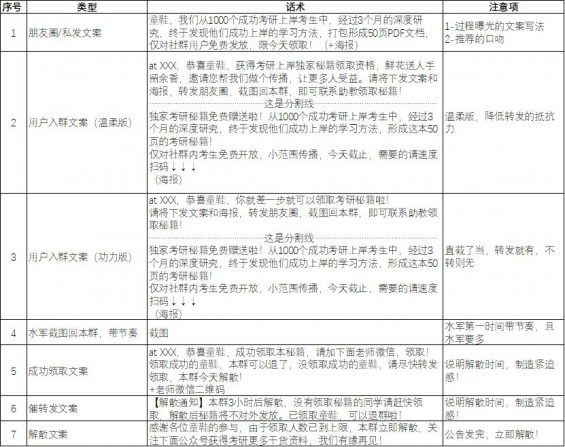
以上两种社群裂变方式,详细的文案话术(亲测好用版)、运营安排SOP、用户7天触达策略等资料,请私聊打赏领取!
↓截图式群裂变话术SOP↓

↓任务宝式社群裂变话术sop↓

↓7日用户触达策略↓


2. 新用户社群
1)为什么要做新用户社群?
因为流量越来越少,越来越贵。土豪的玩法是漏斗模型。通过漏斗层层筛选,然后核心运营漏斗底端核心用户,这里有个前提,就是你要有持续大量流量的输入。你有吗?


(设计完美的漏斗,有几个用户是遵循这种路径的呢?)
另外,我们丢失了有用的大多数(87%),尤其是刚进入我们用户体系的新用户,他们对我们产品、平台的感知还保有几分探索的欲望,(京东开店费用明细),如果能及时进行运营,未来可以转化为忠实用户。而只关注那些漏斗模型漏到最底层的用户,是一种不作为的体现。
2)新用户社群的用户流设计
新用户的触达,总体上遵循人与人之间的认识关系 来设计,每个阶段做对应的事情。我们通过用户(客户)和我们之间的关系深度,将用户进行分成:不知道你、想知道你、认识你、了解你、熟悉你、买了你、又买了你7个阶段,根据不同的阶段分层的用户,设计不同的触达动作和运营打法,具体如下:


(用户关系分层及对应运营方式)
可以看到,认识你是在用户运营的前端,选择社群来运营新用户,是一种高效率的方式。
具体行业具体产品方式不同,自行设计,下面我们来看看以社群来运营新用户的用户流。


3)关键点解析
新用户社群的运营,不在于转化,而在于用户体验,所以切忌不要设计过多转化环节,不纯粹的目的让用户体验变得非常糟糕;
新用户的运营是基于分层模型来的,该社群运营结束只是新的开始,后面要承接系统的IP运营,后面有机会再分享如何做IP运营;
新用户运营虽说只是体验,服务仍然是第一位,要设计好用户体验地图,从用户进入私域体系的那一刻,用户旅程就开始了;
新用户运营,也要有数据思维,要按照月度统筹新用户整体的流量,然后通过后台学习与使用数据,把新用户分出级别,针对有活跃且有学习痕迹的新用户先开始运营;
一句话,设门槛,重体验,标准化交付。
4)像素级方案及流程细节
↓新用户社群运营规划↓

↓社群运营分工拆解↓


注:新用户社群运营话术和下面训练营基本相同,不在这里体现。
3. 训练营
1)为什么你的训练营做的越来越坎坷?
训练营是为了最后销售转化而做的体验铺垫。所以,销售是你的目的,体验是你的过程。而执着于目的,往往很难成功!
大多运营没做好这种训练营,(淘宝开店去哪里找货源最好),就是不知道,过程>目的这个简单的道理。
很多运营在拿到sop那一刻开始,只按照sop的流程来,完全没有用户体验意识,没有服务意识,只是走过场,这注定是无法做出转化率的。
可以把训练营当做一个为期30天的试恋爱,女神只是答应了你可以相处看,至于能不能长期相处,就看这30天了。所以,这30天做的事情很重要,不是潦草应付30天。
所以,训练营社群模式的核心,在于用户体验,在于结果的获得感,而非拿着一套sop,做任务般走完流程,然后在结营时各种花里胡哨的转化技巧,这会让用户很反感!
真诚运营,不套路,才会有真诚的回报!
2)那一个高转化率的训练营是啥样的呢?
以体验为中心设计整个训练营的用户旅程。像学习型训练营,从开营到结营,整个环节都是为了用户更好的来掌握知识来设计,而非营销目的来设计;
用户分层:学委、学霸、学渣都要有;
重服务,交付结果;
学习成果显性化;
半自运营。
3)训练营用户旅程设计!
上文已经说了,体验很重要,那体验是被设计出来的,同时好的体验也应该让有意向的用户来使用,而非泛用户。
这里就需要一定的筛选门槛。做过私域运营的小伙伴都知道,泛流量多么的可怕!
接下来我们用一张图,来看一下一个训练营的用户体验的设计框架!
纵轴是用户和我们之间的关系,简单分为:知道、了解、熟悉,也可以和上文的7个关系对应,这里做简化处理。
横轴是我们社群运营的阶段,分为:加个人号筛选,入群通知、入群、开营班会、打卡作业,督学、结营,学员反馈等阶段,一个完整的学习型社群运营周期,必须有反馈复盘的阶段。


加个人号:加之前是需要筛选的,免费训练营大都没有意义,除了给你增加繁琐的工作量和降低转化率;
筛选:可以通过付费、答题等筛选;
入群通知:这个是你与用户私聊阶段,也是你们初次认识的阶段,这里杜绝sop化,要去聊几句,互相认识一下;
入群:国有国法,群有群规,讲清楚本群规则;
开营班会:介绍平台方,介绍自己,并让用户介绍自己,同时让用户认识其他的同学,链接越深,这个群的意义就越大;开营班会还会介绍学习安排等不细说;
打卡作业:作业的设置,分享方式,点评等等,对后期销售来说都是关键点;
督学:这是一对一的服务,一对一的沟通,也是和用户深聊的机会,同时更是提升用户体验的核心;
结营:学习结果的可视化;
学员反馈:每次培训,都需要学员来给主办方打个分,一个是创造销售和学员沟通的机会,了解学员最后的评价和意向度,再者就是需要用户反馈真实的感受,用来迭代升级整个社群运营。
4)像素级方案及流程细节
↓社群7日像素级流程&话术↓


↓助教7日像素级流程&话术↓

4. 交付型社群
1)搞清楚交付型社群的目的
交付型社群存在的周期不应过长,做完交付即可解散或者转群。因为长期的维护成本是非常高的,而交付型社群的目的就是履行产品的承诺。
很多运营小伙伴,带着续费的目的来做交付,这个本没有错,只怕做着做着就跑偏了。
同训练营,最终的续费是目的,但是没有过程是无法到达目的。
切记,交付型社群,(淘宝商品推荐语怎么写),就老老实实做好交付,做好学习体验。你若盛开,蝴蝶自来!
2)交付型社群运营关键点
对于学习型交付社群,“学会”是最好的体验。
对于服务型交付社群,120%的“兑现”是最好的体验。
不要设计太多花里胡哨的社交分享活动,能让用户学会内容,拿到真实的服务兑现,才是最关键的。
对于内容交付型社群,内容适度,不能太累也不要太闲。
作业、打卡、直播反馈等体验设计要考虑用户的接触度,不仅学好,也要学轻松,毕竟现在大家都吃不了学习的苦。
同训练营,交付结果必须显性化,比如最终的答辩,要有证书,或者来一次体现结果的小测试,让用户明确感知,他学会了。
3)交付型社群的IP打造
交付型社群,是很适合做IP的,这里简单聊聊IP打造的几个底层逻辑(后续会专门写一篇能实操落地的IP打造方案)
以下内容,字字珠玑,比你上万元以上的课都好使,请仔细揣摩:
IP打造只能降维打击,最好的形式,就是你是谁,你才能成为那种IP。拔高绝逼不行,向下可兼容。所以,不要给你老板做IP,除非你的水平、认知维度高于他,否则,必定失败!
IP打造的本质是“可爱”,其次是专业度。何为可爱,想想最近比较火的电视剧《扫黑风暴》里面的大江。可爱可以是缺点,可以是优点,甚至是一种非常无聊的点。可爱就是可爱,不需要理由。
可爱让人喜欢,专业让人买单。一个不做转化的IP,可爱就行。如果做转化的IP,需要赋予该IP专业度!
IP需要批量化生产,后面是一套批量化内容生产的运营机制和组织架构。
4)简单的IP打造模型(市面上常用的那种,过于实操的,下次文章分享,部分图片来源于网络)






5. 铁粉群运营
1)先来明确一下,何为铁粉?
铁粉的第一个识别条件就是认可你的产品,而付费或多次付费是最直接的认可。
如果既付费又向身边朋友推荐你的产品,那铁粉无疑了!
2)铁粉群运营的几点底层认知,做了以下六点,社群必然很铁!
筛选:没有筛选没有铁粉,没有筛选就不可能做一个超过30天生命周期的社群,大胆去筛选,用钱,用操作成本,用各种你想要的方式去筛选你的用户。
文化:铁粉群形成的初步标识,就是这个群说了“黑话”,有这个群独有的特色,比如培伴的铁粉群,有各种外号,有各种群内人才能听明白的语言。这个就是群内的文化。可以有意识或者无意识的去引导,一旦形成一个社群文化,这个群就初步有了铁粉群的模样。


(大家,互相以大神,上神称呼那些有实力的社群成员)
链接:换位思考,你之所以留在一个群,是因为什么?而群毕竟是社交属性的场域,所以,深度的链接是一个铁粉群必备的条件,这里面运营格局要大,深度链接不仅指群主和用户之间的链接,也指群内用户之间的链接。这里有小伙伴就会担心,有友军进来偷人咋办?
大可不必,一个是你已经严格筛选了,这保证大部分的假粉是进不来的
第二,你真的以为,你的铁粉被他们偷走,就能转化成他们的铁粉吗?你细品,这里面还差很多个意思呢!

(用户与用户之间是可以私聊的,可以增加群用户的链接)
活动(线下):群内要想有深度的链接,必须有主办方组织的活动,这里线下是必不可少的,不做线下活动的社群,只是泛泛的社群,称不上有链接深度的铁粉群。
另外,如果你目前运营的群在死与不死的边缘,相信我,组织一次线下见面会,会有奇效!大家可以去拆解生财有术的线下社群运营活动。


(限额线下沙龙,付费用户优先)


(高价付费名企参访线下活动,付费铁粉免费)
内容:这里的内容是广义的内容,如果你是做教育类型社群,那么各种干货就是你的内容,话题讨论也是你的内容,如果是做电商类的社群,优惠券、打折、团购等都是你的内容;
另外,内容要让他动起来,在各个渠道进行传播,好的内容是拉新的利器,要针对社群内产生的内容,不管是UGC还是PGC都要有详细周全的二次传播的计划,你会发现,内容即增长,而且还是不用花钱的增长方式!
自运营:自运营是让群内用户自己运营这个群,分工明确。这里面最核心的点就是,为啥群内用户要自己运营自己呢?毕竟还是挺累的一个活。
那就需要运营人员设计好运营的机制,这里的机制不管是积分政策,还是福利政策,都离不开两个本质:名与利。
名上,你的社群用户体系要有一个分层,处于社群管理层级的用户,他们得到的曝光机会和荣誉肯定是区别对待的。
另外,如果再辅以利的话,比如社群学习委员这个岗位,每个月可获得管理经费、VIP学习权益、线下名企参访的机会等等,这个自运营体系才会更健康。
如果,再升级一点,可以让社群内的用户体系,和你们整体的用户体系,进行衔接打通,比如积分兑换会员,群的班长可以进入讲师的选拔体系等等。
3)像素级方案及流程细节
↓VIP社群搭建管理细节↓

↓VIP社群规划全流程SOP↓


↓社群日常工作执行表(乞丐版)↓


↓社群积分政策↓


6. 属地化社群运营
1)优秀的属地化社群是啥样的?
优秀的属地化社群应该是:铁粉群+地域属性的组合,而且地域属性要很强很强。要体现在线下活动交流上,线上交流不需要操心,线下交流起来线上只会更热闹。
2)属地化社群的背后还要有群
是滴,各属地群的群主们,要有单独的一个群,这个是你的铁杆中的铁杆,甚至可以当做外挂重要的员工。他们才是优秀属地化社群的真实运营者,本质上你运营的是他们,通过他们来运营各属地化社群。
千万不要下场自己运营属地化社群,除非你们公司财大气粗,人多到各属地都能开分公司,否则你只能被累死,而且死的不是很体面!
3)属地化社群如何做到可复制?
属地化社群复制的关键点在各个属地群主,要想做到规模复制,就要找到这样的群主。通过以下四步,可以完成一个属地化社群的复制。
必须要有成功的社群运营模板,这个社群必须是运营人自己实际参与过的,比如铁粉群;
必须要找到各属地的KOL,作为属地社群群主的备选,并对这些KOL赋能社群运营的知识;
必须有前期固定的线下活动安排,这个是官方为主的sop化活动,以保证初期该属地化社群的基础运营;
经过一段时间的官方运营,属地化社群人员规模也随之壮大,基于社群本身需求的活动会越来越多,此时可以适当减少官方活动的安排,让属地化群自己安排活动,并做好报备工作。
4)属地化社群的像素级拆解
接下来以培伴的战略合作伙伴,“培训经理人俱乐部”(以下简称培经)这个优秀的属地化社群为案例,做详细的拆解,将以:组织架构、品牌定位、入群管理、退群管理、会员权责、会员福利、积分管理、活动安排8个方面做全方位的运营解读。
组织架构:
培经运营管理机构为总理事会,由总会会长,秘书长和职能部门负责人,以及各城市社群运营团队共同组成,负责俱乐部全国的整体运营管理。
总会理事会下设常务理事会,为俱乐部的决策管理机构,由总会会长、秘书长、职能部门负责人、以及各城市社群会长组成,负责俱乐部发展规划及重大事项的研究与决策。
关键的是,所有培经工作人员都是兼职在做运营,且运营的相当好。已经完全可以称得上是自运营。
品牌定位:
培经给自己的定位是:服务于纯甲方企业培训经理人的全国性、专业学习型公益社群。其实,这是一个以社群为基础的圈层,在这个圈层里面,培经的家人们在学习的道路上携手同行,抱团成长。
同时,培经俱乐部对于这个圈层加上了有温度、有价值,且欢乐的定义。除了提供学习机会,还为每一位培经人提供链接友谊、拓展人脉和职业成长的平台。即,平台内的小伙伴也是深度链接,这是一个优秀的社群必备的格局。
入群管理:
入群筛选非常严格,首先身份得对,即只能是甲方从业人员。
其次,严格的入会程序,先填申请,然后介绍给当地社群会长,再由会长经过审核,如有需要还会电话或者面试,通过审核后才可以进入当地社群,成为社群一员。
这种繁琐且严格的入群准则,看起来效率不高且对短期无法快速增长,实则获得了精准的会员。同时因为高门槛的筛选,对于进来的社群成员,也倍感珍惜社群成员的身份,各种活动也会积极参与。
退群管理:
退群,分为主动退出和被动退出两种。
主动退出必须主动申请,无故退出不允许再次加入,是不是很严格呢。
被动退出一般都是违法了群规,被动清除出群。
会员权责:
会员权责,就是你身为培经社群成员,所享有的社群权利和义务。权利和责任是对等的,不能一味享受权利不承担义务。
会员福利:
会员福利会根据培经的属性和品牌定位来打造,主要有:通过学习提升专业能力、链接行业人脉、打造个人品牌、拓展职业机会。
积分管理:
积分管理是会员管理的基础,各种权利和义务都和积分挂钩,同时积分也影响一个会员的退出。
活动安排:
培经社群的活动分为两种,一种是日常型的学习交流活动,包括,线下沙龙、标杆游学啊这些,这些活动都是基于当地社群成员自发的运营行为,且运转高效。全国19个分会,每周都有沙龙活动,这个活动量还是相当大的,只能是自运营才可以运转起来。
另一种是基于品牌的活动,比如一年一度的培经年会,还有赛事,和培经故事。这种活动社群参与度极高,因为培经会员并不会认为仅仅是参加了一场活动,而是作为社群成员见交流链接的机会,同时也是为培经出一份力的机会。
这也印证了培经对自己的定位,是一个有价值、有温度、有欢乐的学习型社群。
四、到这里,你终于掌握了社群运营的40%,我们换个高维视角,聊聊剩下的60%
1. 社群到底是个啥?
不同人,不同角度来看社群,对社群理解是不一样的,(闲鱼流量卡怎么获得),其实理解社群从表面上看就可以了,深层次的理解都是没有必要,反而把社群搞得很神秘。
社群就是一群人聚在一个场域内,一起聊聊天,吹吹牛,搞搞联谊活动,讨论些感兴趣的东西,聊聊、吃吃喝喝、买买等社交行为。
那对于如何运营好一个群就很简单了,只要考虑如何让这么一群人的社交行为更好的开展就行了。
2. 为什么必须做线下社群?
首先,我个人觉得,社群就必须有线下形式的,线上反倒可有可无。因为,你如果要运营一个高粘性,深入链接的一个群,纯线上形式肯定是有隔阂的,就像所有社群成员间,各自有那么一层窗户纸。线下见了一面,就都戳破了,链接的层级就更深一层。
3. 社群与私域的关系
社群是私域体系下,存放用户的一个场所。
4. 社群与圈层的关系
社群是圈层的表现形式之一,一个社群也能变成一个圈层,后面会专门写一篇关于圈层的打造方法。
5. 社群与用户体系
没有用户体系,社群做的再好也白搭。因为社群必须是用户体系这大循环中的一环。
以培伴为例,我们的社群体系、讲师体系都是用户体系的一环。
社群中对用户分层,核心中的核心社群用户,可以获得我们进入讲师体系的资格。一旦成为讲师,就可以进入我们讲师IP打造的环节,有大量的宣传资源倾斜,内容打磨赋能、联合制作课程产品、市场推广销售等一系列的讲师服务。


如此,对于社群各层级用户来说,从社群内容的低层级到社群到高层级,然后跨过社群,进入讲师的层级,无形中就形成了一种用户层级间的势能。
这些,都是用户体系所设计好的。但,社群不是用户体系必须的一环,要根据实际业务情况来规划用户体系,不要为了做社群而做社群。
6. 社群与产品体系
没有产品体系的社群,变现就会出现问题。而不同类型的社群就对应不同类型的产品。
引流型社群与转化训练营社群对应的就是引流产品, 交付型社群对应的就是正价产品。同时,对于铁粉群可以有更高层级的产品。
我们应该反过来,先看产品体系,再来设计社群,这样对社群的理解会上一个层级。
培伴以产品的毛利和标准化程度,作为衡量产品的两个标准,把产品划分为:引流型产品、个性化产品、贵族产品,明星产品。
同时,我们再根据产品的类型,来对应合适的社群运营方式,如下图,一目了然。


(产品的划分方式来源于改进咨询丁晖老师)
7. 社群与内容体系
社群服务与内容体系同时也要取自内容体系,他们是互相服务的关系。
活跃的社群是可以产生非常优质且一线的内容的,就像培伴的铁粉群,每周都有群刊。
群刊就是群内成员之间对行业专业内容的各种讨论,(快手运营推广公司),信息密度极大且都是行业最一线的内容,价值贼高。这种UGC内容应该服务于内容体系。


(铁粉群一周的优选话题,社群家人自组织的UGC,运营做整理输出)
同时,社群在启动期,需要高质量内容的喂养。比如优质的话题讨论活动,需要运营者来发起带动,还有优质的干货内容的投喂,这些内容都来自内容体系。
没有一个好的内容团队,想做好一个社群难度是很大的。
那问题来了,一个能玩转各种社群、各新媒体平台,图文和短视频的内容团队如何运转呢?
我们用的是内容中台的策略,以内容团队作为整个运营团队的中台,为前台营销和后台客服团队做内容支持。
同时前后台通过用户话题运营、UGC活动、课程打卡运营等形式反哺内容中台,形成有效的体系。


关于内容体系的搭建,以及各个平台的运营落地实操,不是本文重点,不在此赘述,想探讨此方面的朋友,欢迎赞赏交个朋友私聊。
8-社群与销售体系
根据你实际业务模型来设计社群与销售体系的关系。社群本身是可以完成销售的,但是大都是基于c 端的业务。
如果你的业务既有C也有B,或者主营是B,那么社群内就不太可能完成B端的销售。
这时候,一个靠谱的销售体系就必须搭建起来。这个时候就必须清醒的知道社群对于整个销售体系,它的定位及所起到的作用,一般情况,2B业务的社群,往往是需求获取的运营手段。
这时候,运营社群的小伙伴和销售必须做好分工。让群内成员清楚的知道,有需求应该找销售沟通,而销售也可以一种专业、靠谱的问题解决者的形象活跃在社群内,注意,是活跃,不是潜水等待需求出现。
五、再回头看看6种社群
我们用一张表,把产品体系,用户分层,销售体系与社群的对应关系。换一种俯视的角度来看社群运营,也许你对社群的理解会有些许不同:


六、社群的能与不能,及未来发展
社群来源于社交,是一种适合多人讨论、交流的场域,尤其是有共同爱好和需求的一群人,在一起的时候,社群就会迸发出它应有的魅力,这是社群的能。
但是社群不适合内容的沉淀,交流中产生的大量内容,对后来参与的社群用户来说是一种负担。我们可能都有类似的经历,在某个错过社群分享的晚上,爬楼爬到怀疑人生。因为社群本身就是一个随时交流的场域,而不是内容沉淀的场域,这是社群的不能。
社群发展的下一步是什么?我觉得应该是圈层,是社群与内容社区的结合。交流是短暂且不可回溯的,而内容是可以长久留存的。对于做运营社群的小伙伴来说,需要掌握社群运营的各种技术,更应该学会洞察用户需求本身,来运营一个圈层。
在圈层里,交流是本质需求之一,更多的是在交流的基础上产生优质的内容,并沉淀在圈层内。
圈层尤其适合任何垂直领域的业务来做,群可以解散,用户可以流失,但是圈层永远都在,因为它不仅仅基于人,更是基于人背后所产生的内容。
内容永远在,以图文、短视频、长视频等各种形式,存在于各个渠道、各个平台上。
社群下一站,圈层!

