
一、单场直播商品分类
根据多场直播及头部达人的直播内容对直播商品进行品类划分,将直播内商品划分为以下6个品类。
商家可以根据商品特点自查商品品类归属,并在下文中获取相对应的话术框架及玩法
方法一:产品关系图(实线必备要素,虚线非必备要素)

方法二:产品关系表(划分品类时商品满足必备条件即可)

二、品类及带货话术案例展示
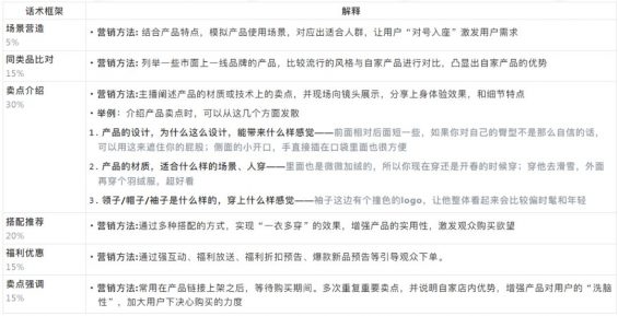
1、主推品
适用情景
将自家产品与市面上同品类产品进行对比,在讲解过程中更加注重产品的独特性,将产品的特点、适合人群着重点出,能更好的让用户对号入座。
话术公式

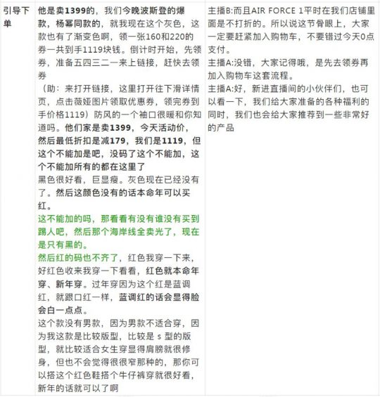
案例展示


2、福利品
适用场景
讲述过程中会将重点放置在福利、数量部分,(网站快速收录方法),不断提醒用户限时销量,(抖音教程各种),营造出一种「不容错过」的氛围
话术公式

案例展示


3、爆品
适用场景
适用于辨识度较高且在市面上有一定热度的产品,通常有明星/品牌背书,价格方面不一定有优惠,(网站开发建设步骤),但是数量一般偏少。主播在讲解过程中,有明星做背书的会强调xxx同款,若没有的则是强调市面的火爆以及难以购买的程度,指出“数量有限,抓紧购买”。
话术公式

案例展示



4、基础品
适用场景
商品自身以及价格存在优势较小,(淘宝直通车推广产品过程),常利用品牌背书、店铺优势来推动购买。但基础品介绍部分和组合套装本质相似,都是以介绍产品特点、上身展示为主,整体话术偏短但是产品部分讲解细致。
话术公式
案例展示


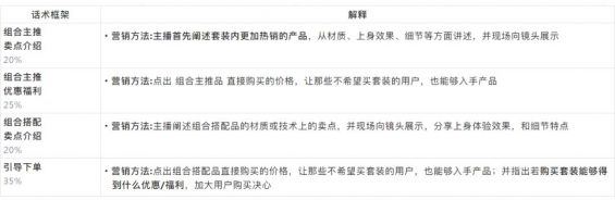
5、组合品
适用场景
产品相对于基础品来说,价格在组合出售时有一定优势。可以是单件产品买多件满减,可以是套装产品组合购买有优惠。在讲解过程中注重组合/满减的福利部分。
话术公式

案例展示



6、高端品
适用场景
品质较好、客单价相对于自家其它产品较高,讲述时会利用产品、品牌背书介绍产品,(拼多多流量分配规则图),内容侧重产品的品质,并反复提及
话术公式

案例展示


直播(单品)销售策略

以上逻辑适用于每个品的测试,直播间每个品的讲解都可依据以上逻辑进行套用与测试。

