
裂变=黑客增长=躺着赚钱。
所谓裂变,天天挂在老板的嘴角边上,希望你用五毛一块拉一个活跃用户,希望你能通过一个普通的活动带来百万级裂变。
所谓裂变,究竟是什么?
不过是通过话题和资源,促使用户通过自己的人际网,不断转发给亲友罢了。
今天,橘先生摊牌了。与其跟各个同类型创作者一般,谈如何设计裂变活动,不如直接给你们看看裂变成案模板。
如果你套用发现不好用,考虑考虑这几个问题:
自己的资源是否足够多?能否引起目标用户的自传播行为?
自己选的资源是否匹配目标用户的需求和痛点?
推广的渠道是否选对了?投放策略是否完善?
Okay,话不多说,上方案!!
一、活动一:#新用户注册得好礼,分享更实惠#注册拉新裂变活动
1. 活动目的
通过新用户注册奖励,吸引更多的新用户下载并注册App。
通过新用户福利优惠升级引导新用户转发裂变,带来更多的新用户。
2. 活动内容
新用户注册后进入App,(网站开发建设方案),点击弹窗页【领取新用户福利】,即可在弹出的奖励领取页内领取新用户注册奖励。
若用户点击页面按钮【分享提升奖励】进行外部分享,即可根据最终邀请人数,领取对应阶梯的福利。
若用户不分享,可点击【直接领取】按钮,领取新用户注册奖励;
例:
3. 活动的产品逻辑及功能实现
1)新注册用户注册登入后,主页弹出弹窗页【新用户奖励领取】。
2)用户点击以上按钮,即可弹出【奖励领取页面】弹窗。
3)【奖励领取页面】按钮包含【分享提升奖励】、【直接领取】按钮。
4)【分享提升奖励】按钮的功能:
用户点击后,(抖音上热门文案),自动生成海报或自动复制文字+链接,方便用户在外部渠道直接发送好友。
外部渠道用户通过海报二维码和文字链接,即可跳转至【XXX】客户端。
若外部渠道用户的手机未下载【XXX】App,则先跳转(跳转步骤不描述,最简化即可)至安卓市场或App store引导用户下载。
5)系统判断邀请成功被邀请人数,根据成功被邀请人数实时发放奖励至邀请用户。
4. 用户参与流程流程(产品功能逻辑)

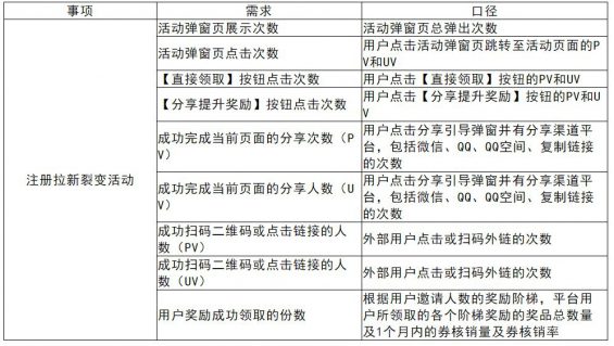
5. 功能数据埋点

二、活动二:#好友拼单!XX(商品名)仅售X元!#团购拼单活动——(类似拼多多模式)
1. 活动目的
通过团购功能,实现用户自传播裂变,为平台带来更多的核心用户。
高效地增加平台商品销量。
增加客户端活跃。
2. 活动内容
用户可在“XXX”App团购页参与拼团团购,活动购买活动商品后,引导用户转发团购商品给微信好友、微信朋友圈、微博、QQ等渠道,(抖音上热门晚上审核通过有影响吗),邀请其他用户下载并注册【XXX】App下单购买拼团商品。
参团人数到达一定阶梯人数(人数≥2)后,参与用户自动获得相应阶梯的商品价格,参与用户之前支付的差价将原路退回给参与者。
若在活动截止时,参团人数未到达团购设置的人数,则原路退回参与用户之前支付的商品费用。
若在活动截止前,参团人数达到团购设置的人数,即为拼团成功,商品将在3-5天内通过物流的形式送达至用户。
3. 活动规则
1)用户参与拼团需支付商品费用,才视为成功参与拼团。
2)参团用户成功下单后可邀请好友参与团购,受邀请的好友也可享受一样的商品折扣。
3)若受邀请的好友未注册,则需完成注册后再支付商品费用后,视为拼团参与成功。
4)商品价格根据活动截止时的参团人数而定,若参团人数到达一定标准后,参与用户自动获得相应阶梯的商品价格,参与用户之前支付的差价将原路退回给参与者。
5)活动期间内,参团人数在活动截止时需到达A人数才视为拼团完成,商品将在拼团结束后的3-5个工作日内通过物流送达。如未到达A人数,则原路退回参与用户之前支付的商品钱款。
6)若成功参团的用户在团购成功前退单,则团购页面团购人数的显示数量减1;若团购成功结束后,用户退单,其余参与团购的用户仍享受团购优惠价格。
4. 活动的产品逻辑及功能实现
1)拼单团购页面搭载重点功能:拼单逻辑功能(如上所述)。
2)次级功能
① 功能一:转发引导弹窗
用户付款后,(怎么在淘宝开店充话费),跳转支付成功页面,上方搭载引导按钮。
例:按钮文案:#转发好友,快速拼单#。
② 功能二:外部渠道转发功能(搭载转发引导弹窗)
用户点击后,自动生成海报或自动复制文字+链接,方便用户在外部渠道直接发送好友。
外部渠道用户通过海报二维码和文字链接,即可跳转至【XXX】客户端。
若外部渠道用户的手机未下载【XXX】App,则先跳转(跳转步骤不描述,最简化即可)至安卓市场或App store引导用户下载。
5. 用户参与流程流程(产品功能逻辑)

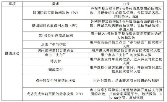
6. 数据埋点

三、活动三:#XXX#阶梯团购活动方案 —— (正常阶梯团购)
1. 活动目的
通过阶梯团购优惠商品,吸引更多的新用户下载并注册App。
高效地增加平台商品销量。
增加客户端活跃。
2. 活动内容
用户可在“XXX”App团购页参与团购活动,活动购买活动商品。用户购买后,可转发团购商品给微信好友、微信朋友圈、微博、QQ等渠道,邀请其他用户下载注册并登入【XXX】App下单购买团购商品。
用户每成功邀请其他用户下单即可获得X元/单(根据具体团购商品设定)的奖励。

若在活动截止前,参团人数达到团购设置的人数,即为拼团成功,商品将在3-5天内通过物流的形式送达至用户。
若在活动截止时,参团人数未到达团购设置的人数,则原路退回参与用户之前支付的商品费用。
3. 活动规则
1)用户可在XXX团购页面,购买团购商品,数量不限。
2)用户每下单购买1份商品即计入1份团购数。
3)用户可分享团购至QQ、微信等外部渠道,邀请朋友成功下单后,即可获得X元/人的现金奖励。
奖励直接折算为积分发至用户账户内,积分可用于物业费缴交、购买平台商品时抵扣(建议分销奖励模式为现金分销奖励,(抖音上热门秘籍技巧),而非积分返还)。
4)用户参与拼团需支付商品费用,才视为成功参与拼团。
5)若受邀请的好友未注册,则需完成注册后再支付商品费用后,视为拼团参与成功。
6)商品价格根据活动截止时的参团人数而定,若参团人数到达一定标准后,参与用户自动获得相应阶梯的商品价格,参与用户之前支付的差价将原路退回给参与者。
7)参团人数在活动截止时需到达A人数才视为拼团完成,商品将在拼团结束后的3-5个工作日内通过物流送达。如未到达A人数,则原路退回参与用户之前支付的商品钱款。
8)若成功参团的用户在团购成功前退单,则团购页面团购人数的显示数量减1;若团购成功结束后,用户退单,其余参与团购的用户仍享受团购优惠价格。
4. 活动的产品逻辑及功能实现
1)阶梯团购页面搭载重点功能:阶梯团购逻辑功能(如上所述)。
2)次级功能
① 功能一:转发引导弹窗
用户付款后,跳转支付成功页面,上方搭载引导按钮。
例:按钮文案:#转发好友,优惠更省#。
② 功能二:外部渠道转发功能(搭载转发引导弹窗)
用户点击后,自动生成海报或自动复制文字+链接,方便用户在外部渠道直接发送好友。
外部渠道用户通过海报二维码和文字链接,即可跳转至【XXX】客户端。
若外部渠道用户的手机未下载【XXX】App,则先跳转(跳转步骤不描述,最简化即可)至安卓市场或App store引导用户下载。
5. 用户参与流程流程(产品功能逻辑)

6. 功能数据埋点


