
一、线上活动运营概述
线上活动必须能够产生短期的快速拉动效果,这是活动主要的作用。而长期拉动效果应该通过运营模式发挥出来。
比如:某企业的运营模式是通过微博、豆瓣获取新用户,通过等级、积分任务增强用户的活跃度,(会展网站推广的方式有哪些),从而达到长期效果。在这个过程中,(京东开店需要营业执照么),企业需要开展一些活动实现来短期拉动,以推动整体的可持续运转。
互联网产品中的活动,本质上是通过互联网上特定场景或特定规则/形式,无限放大某些激励要素,最终促进用户特定行为的一种操作手段。
我们首先要给到用户一个激励,然后这个激励会通过规则和形式呈现出来。也就是通过什么样的游戏规则,用户能拿到这个激励。并将其包装成一个具体的规则和形式。
最后,这些激励必须指向的是,我们希望用户去发生的某个特定行为。
互联网活动运营,需要在特定时间周期内,以具体运营指标的拉升为中心。
互联网活动运营,有很多看不见的后端策略和规则/机制设计。
互联网活动运营,需要思考如何较好利用好特定线上平台/渠道特性实现我们的目的。
二、活动分类
活动分类决定活动的类型,(抖音上热门是什么意思),确定分类也就基本上确定了活动的目的和活动形式。
线上活动:按照用户成长路径和生命周期进行分类
对应用户生命周期中的五个重要环节为:推广获客、成交转化、用户留存、复购增购和分享裂变。详见下图:

三、活动日历
根据活动日历发散策划活动主题。活动运营最重要的环节就是确定活动的主题,活动主题定了才能确定活动的其他环节。活动日历排期:从民俗节日、季节节点和电商节日等角度,按照年、月、周、日的时间纬度进行的活动排期。
每年年终制定出第二年活动日历,活动日历确定后,将对活动主题、活动形式等一系列工作进行规划,(网站推广软件),然后分配到全年计划中,也就是活动运营人员的日常工作。
工作计划的时间规划分为年度计划规划到月、季度计划规划到周、月度计划规划到日。
备注:运营最有效的动作是重复,我们要确定一年中某些特定的活动,让用户形成习惯、充满期待。
活动量级区分:
有了活动日历,全年每个月都有活动可做。
其中哪些活动投入的资源较多,哪些活动周期较长,哪些活动强度较大,需要根据活动等级来区分。
可以分为SABC四个等级:

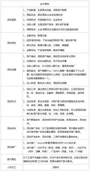
四、活动流程
活动执行SOP说明:
目的

范围

附表:不同周期所涉及的部门

职责
不同活动部门有不同职责,(快手直播怎么保存回放),各部门负责人根据项目职责进行安排核查,根据活动范围合理制定项目排期,并严格按进度落实,防止项目延期。交付于统筹岗进行监督。

活动规划执行:
在规划期中保持充分的信息沟通,明确活动目的,制定执行方案并举行分工大会。(召开策略会议有助于活动活动顺利开展)
初次策划会议(信息沟通)
开头脑风暴会议创意/沟通,以项目背景、需求、活动概念和形式等为讨论重点。
活动成功的基础是充分的信息沟通,尽可能避免信息偏差、信息失真造成的流程遗漏、时间浪费及不必要的返工。


策划协调会议
结合初次策划会议意见撰写活动策划方案,提交领导审批,通过后发布给活动项目组团队人员,筹备协调会议。以策划案大题框架、形式和内容设计、项目基本成本、宣传炒作重点为主要论点。

策划决策会议
结合协调会议意见修改活动方案,提交领导审批,通过后发布给活动项目组团队人员,筹备决策会议。以协调会议意见展开,围绕内容及执行确定、宣传方案确定、物料方案确定、预算确定、人员分工及活动执行SOP确定。
重点:现场确定活动执行进度表,进行活动推进。执行者在执行过程中若发现问题,需及时与策划人员协作完善SOP。


