电商操盘手控股还是投资人控股? 很多人从不同角度提出了自己的观点,我也在其中吹了几下,但是总觉得意犹未尽,因此略微整理了思路,写了这篇文章。这篇文章中的若干观点不一定正确,但是干货满满的,应该对所有关心这个话题的朋友有帮助。
电商操盘手是否控股,要综合考虑各种因素,包括:
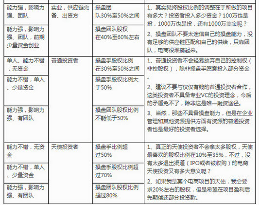
1、 操盘手的能力、团队规模、影响力(虚高因素)、是否出资、出资多少;
2、 投资人的实业背景、供应链能力、资金投入、投资人的期望值;
3、 双方的谈判力、时间窗口。
根据上述因素,我们分若干种合作可能给予建议和评估:


上表中的各类股权比例只是在常规情况下最可能的结果,并不意味着各位一定要照此办理,(店家网:淘宝补流量平台),每位创业者都可以根据各自的情况提出特定的股权要求,并请参考下面几点建议:
1、 千万不要太在乎股权,股权是金手铐,一旦拥有股权,你所承担的责任往往大于所拥有的权利,而回报可能漫漫无期,拥有像阿里巴巴这类企业的股权是可遇而不可求的;
2、 选择投资者很重要,(dede网站模板修复教程:hongke123.com),那些要求控制公司/参与公司管理的个人投资者最好不要,而名气太大的投资者也不一定好,千万不要相信那些大牌投资者会有时间和精力给你支持,他们更多的是追索无度。
3、 从投资者角度看,(广西红客软件开发),(如何做网站推广),操盘手自己是否投钱很重要,这决定了操盘手做项目的决心,以及一旦项目不佳时操盘手舍弃项目的难易程度,操盘手有无投钱以及投钱多少对最终操盘手股权比例的多寡起决定作用。
4、 股权比例与操盘手拿多少工资关系也很大。一般的股权合同会明确操盘手的工资和奖金比例。从投资者角度观察,如果操盘手要求高工资,则明显对项目没有足够信息,因此股权比例会打折扣,甚至投资者会最终放弃投资;投资者希望操盘手少拿工资,而在奖金和分红方面相对会比较慷慨。
5、 具备较高影响力的操盘手在股权比例和初始工资方面会有明显优势,但是这无法持久,最终决定的还是所操盘企业的业绩。我不太看好这类操盘手,他们往往不够踏实,同时需要更多的资金投入,在目前电商企业普遍微利的情况下,那些操盘过中型项目、做事踏实、说话不胡吹的电商经理更受欢迎,毕竟电商更讲求的是团队合作和强大的供应链支持。
6、最后,所谓股权并不是一个单纯的股权比例,操盘手与投资者签署的是一个完整的股权合同,(),股权比例是其中最为核心的条款,但是,其他条款也非常重要。

