
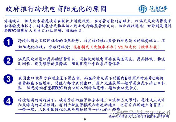
导读:跨境电子商务是指分属差别关境的生意业务主体,(快手互粉网站),通过电子商务平台告竣生意业务、举办付出结算,并通过跨境物流送达商品、完成生意业务的一种国际商业活动。本文32张PPT让你清楚了解跨境电商。




































,(快手刷赞平台)

导读:跨境电子商务是指分属差别关境的生意业务主体,(快手互粉网站),通过电子商务平台告竣生意业务、举办付出结算,并通过跨境物流送达商品、完成生意业务的一种国际商业活动。本文32张PPT让你清楚了解跨境电商。




































,(快手刷赞平台)
自助购买的资源更新服务规则如下:
普通用户:
每次购买订单显示网盘链接有效期30天(有效期内资源更新可重复下载,不包含 30 天后的资源后续更新服务)。
月VIP会员 / 年VIP会员:
针对标注“VIP会员免费”的文章:可免费查看使用;链接有效期与会员期保持一致(有效期内资源更新可重复下载,过期自动失效需重购);
针对标注“VIP会员折扣”的文章:享对应折扣优惠;订单显示网盘链接有效期 30 天(有效期内资源更新可重复下载,不包含 30 天后的资源后续更新服务)
永久会员:
针对标注“永久会员免费”的文章;订单显示链接永久有效,后续资源更新可随时重新下载;
1、请您在下载前仔细查阅文章页面介绍说明,确认具备相关搭建安装能力后再进行下载操作。
2、软件源码具有可复制性,因个人技术不足无法搭建安装、或以 “白嫖” 为目的编造理由提出的退款申请,一律不予受理。
3、若经核实,确实存在源码本身质量问题导致无法正常使用的情况,支持退款,或为您更换同类型软件源码。