
增长获客是每一个在线教育从业者绕不开的话题。在web时代,搜索引擎是我们找到的一个答案,通过SEO和SEM能帮助教育公司快速获取用户;随着移动时代和微信的兴起,通过社交场景的裂变也让一批公司获取了巨大的红利,比如薄荷阅读、各种学习打卡等。
而随着微信对这类营销的封禁,其每一次动作都让从业者一片哀嚎,直到近期Wetool的封禁让这种焦虑的情绪达到了顶点。那面对这些平台渠道的不断变化和日益高涨的获客成本,下一个突破口又会是哪里?
很多人针对这个问题给出了一个答案“短视频 + 教育”。的确,突如其来的疫情,让全国的父母和孩子都接触到了在线直播,之前主要被用于娱乐的方式,而此时却发挥着教育的作用。
同时,各大视频平台也纷纷抓住这个机会,对教育品类进行扶持。快手,66.6亿流量扶持教育类账号;B站上线一级“知识区”上亿流量扶持知识创作者;抖音、西瓜视频流量扶持,计划将打造5位千万粉名师和555位百万粉名师。
一面是微信的封杀,一面是视频平台的扶持,在线教育公司的选择好像已经很明显了。那么主打短视频的抖音适合教育品类入驻进行规模获客么?本文将对抖音平台进行分析,探讨可能的增长方法,文章主要包含:
抖音适合教育品类进行获客吗?
采用什么方式获客比较好?
在获客引流、内容生产及转化上有哪些做法?
一、 抖音适合教育品类进行获客吗?
如何判断一个平台是否适合进行批量获客?这需要对以下几个维度进行分析比较:
平台用户量及教育类目标用户量:能预估在该平台获取到用户的规模
平台限制、竞争及发展趋势:可以衡量获取用户的难易程度和未来的可能性
用户质量及业务闭环:用以判断可能的收益,估算业务价值
接下来,我们从以上维度分析为什么说抖音是一个值得教育品类进行获客的渠道。
1.1 平台用户量及教育类目标用户量
根据20年1月公布的数据,目前抖音日活已经超4亿。这个16年9月诞生的产品,在短短四年内获得如此大的用户量也是足以让人惊叹的。其增速如下图:

那在这大量的用户中,有多少用户是有教育类需求的呢?这里从年龄属性和用户行为数据两个方面进行分析。
从年龄属性来看,K12父母的人群占比最高为37%,但总体来看,教育各品类上的需求人群相对均衡,各品类都有较大目标人群在平台中活跃。

1.2 平台限制、竞争及发展趋势从用户行为数据看,1月公布的《2019抖音数据报告》中,每个知识视频平均触达近10W人次。而在不久前公布的《抖音直播数据图谱》中,相较于19年12月,20年2月的抖音教育类直播开播主播增长110%,教育类直播观看人次增长550%,教育类直播次数增长200%。说明了教育品类在抖音上是比较受人喜爱,并且呈上升趋势。
除了对一些平台签约ip外,抖音在机构和账号入驻申请上是没有什么限制的。同时,对一些推广变现行为也没有严格限制,但针对频繁的私信、引导添加微信还是有一定限制。如果用户有比较多的这些行为,会面临功能或者账号禁用的可能,具体可查看相关的抖音用户协议。
在教育品类的竞争上,目前已经已有较多个人或机构在抖音上开账号和直播。截止到1月份,抖音上共有1489W个知识视频,但大多数为19年后生产的内容。目前大家还处于较早的探索期,没有形成一个成熟的方式进行稳定获客和转化。相较于微信生态以及搜索引擎等,在竞争上还没有达到白热化程度。
最后聊到未来的发展潜力。从互联网的发展过程来看,2G时代我们主要通过文字传输进行信息的交换;随着3G的到来,图文和音频也就成为了主流交流方式;4G的成熟让视频这一直观的形式被人们所熟知和喜爱,但也受着网速等方面的制约;而随着5G的发展,视频直播等更将会进入一个全新的领域直到新的形式出现。所以,当前抖音采用的视频及直播形式是有红利存在的。
1.2 用户质量及业务闭环
平台的用户质量决定了用户对于平台的忠诚度,也决定了入驻该平台的公司和机构接触到用户的可能性。谈到抖音的用户质量,相信用过的人应该都有过这种感慨 – 时间都去哪儿了,好像没干什么两个小时就消失了。
抖音的人均日使用频次在10款常用app中,仅次于微信和QQ,其中日均使用10-29次的用户占比21.7%。日均使用时长30min以上的用户占比38%,仅次于百度和QQ。由此可见,抖音的用户质量还是比较高的。

另外,平台能否实现从流量到变现的业务闭环决定了最终的收益。如果用户无法在平台直接进行购买或者无法流畅跳转到相关平台进行购买,对于最终的转化是有很大影响的。目前抖音支持在视频中直接插入购物车,不仅可以用抖音自带的小店和商铺,淘宝真人流量平台,也可以链接跳转第三方的商城如淘宝、京东等。这样用户在看视频时,就能够直接在这个视频中进行购买流程和操作了,如下图所示:

尽管在流程上比较顺畅,也支持多个渠道,但从目前教育品类的课程转化来看还是不太理想的,具体在第三部分的转化上会做分析。
总的来说,抖音是教育品类一个有潜力的获客增长渠道。那具体可以采用什么方式获客呢?
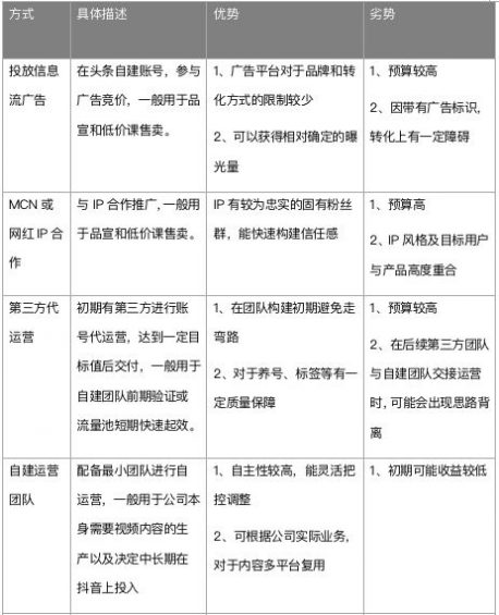
在抖音采用什么方式获客比较好?
目前大家入驻抖音的常用方式,可以分为以下5种:

其中的方式1和2一般是以品宣及转化为主目标;3、4和5则偏重于自建粉丝流量池的中长期运营。在公司或者项目实际操作时,是需要根据这一时期的目标灵活采用以上一种或多种方式。
比如:公司从来没有过短视频类的经验,可以先与第三方投放团队合作尝试进行投放,再根据结果确定采用什么方式继续投入或者暂停。
再比如:在自建运营团队进行视频分发过程中,也可以结合DOU+给新视频快速放量,因为抖音的自然推荐机制是8级推荐,只有完播率、点赞等指标达到一定的要求后,才会被推送给更多的流量。但这样周期就会很长,快手互粉网站,可以结合DOU+适当加速这一过程。
关于付费投放抖音有官方的课程可以去学习,而如果计划自建抖音运营团队,养号、上热门的具体操作和方式市面上有较多的分析文章,如果有需要也可加我微信领提供相关的学习资料。
在获客引流、内容生产及转化上有哪些做法?
上文分析了抖音是否值得入驻以及入驻的方式。接下来,将结合启蒙教育,K12和成人应试教育的案例,分析在获客引流、内容生产以及转化方式上的常用做法。
3.1 获客引流
从教育品类的公司来看,目前引流获客的主要手段有4种:细分账号定位、多账号运营联动、@抖音小助手加速曝光以及参与平台活动获曝光
细分账号定位
抖音是以算法为核心的视频推荐平台,而算法的精准度依赖于用户以及内容的标签。所以在账号上需要有较为明确的定位和细分,以助于精准推荐。教育品类的账号定位有比较多的维度可细分,如打造一系列名师或形象IP;根据内容主题可分为学科教育、家庭教育等;线下机构也可以根据地域划分等。举例来看:
K12教育品牌-学而思在抖音有近百个账号,全网粉丝超400W。以下为其主要几个账号的情况:

为截止到2020年6月份数据
从账号的定位来看,有根据账号内容分为英语口角,素养课等。另外也有IP打造,除了有老师IP外,学而思还尝试着打造形象IP,比如文曲星、诸葛亮等,更能被大家所熟知和接受。同时在清北天团这个账号中,是邀请了一批清华北大的学长学姐进行分享,很有嘘头,也比较有真实感。
启蒙教育 – 启蒙听听,在抖音目前粉丝200W+,超过伴鱼、励步、斑马等品牌。其主要账号及分布情况:

为截止到2020年6月份数据
从图中可以看出,在账号的分布和定位上是比较丰富的:涉及启蒙英语、亲子教育、老师或创始人个人ip等。在英语教育上还细分了儿歌和情景沟通英语。同时蒙妈来了和启蒙听听妈妈的定位类似,所以在后续也逐渐减少了启蒙听听蒙妈这一账号的运营,也是为了避免相同定位的账号有冲突。
成人应试教育 – 文都考研,一个主打线下考研市场的机构,目前抖音粉丝已经超400W。其几个主要账号情况如下:

与学而思和启蒙听听这类线上机构不太一样的是,其不同账号在内容上没有明显的差异。但在账号定位上采用了地域的细分,这么做有一个猜测是:考研比较多的还是线下机构,账号区分地域有利于按地域进行内容的推荐。
多账号运营
从以上几个案例来看,除了在每个账号有较为细分的定位之外,也都采用了多账号运营的策略。因为进行定位细分之后,单账号能承载的内容就有一定的限制,需要形成账号的矩阵。同时,抖音采用的是推荐机制,这使得内容的曝光有一定随机性,多账号能提升内容曝光的概率。
建立起多账号之后,需要进行账号之间的关联,从而实现用户的相互引导和备份。账号间可以通过内容转发,或在视频的内容上相互@形成关联。如下图:

@抖音小助手加速曝光
视频流量的曝光,在抖音采用的是8级推荐机制。新视频会推送给200-500小流量曝光,根据完播率、点赞数、评论数、分享数进行后几个级别的推荐。分别为:3000、1.2W-1.5W、10W – 12W(会有人工审核介入)、40-60W、200-300W、700-1100W、3000W+。

那这个过程是需要经过一段时间的。而通过@抖音小助手,平台内容团队会进行筛选审核,将比较好的内容直接标记为热门,当然前提是内容质量、选题等方面是比较好的。
参与平台活动获曝光
抖音定期会推出一些教育相关的运营活动,在视频中带上相关的标签可以获得更多流量的曝光。例如:在学而思的视频内容中,会标上“学浪计划”,“dou出新知”等活动标签,也经常会加一些热门标签,比如高考、周杰伦mojito。

3.2 内容生产
流量运营方法有效的前提还是能生产适合的、被平台及用户所喜爱的内容,下面将对3种常用的内容形式进行分析:图文配音或动画、真人拍摄和视频剪辑。
图文配音或动画
这种形式以卡通人物或者图片结合音频进行呈现,在视频的生产上相对容易。但是如果想要被用户喜爱并推上热门的话就比较难。需要有比较好的选题、观点或者用有趣、直观的形式输出印象较为深刻的知识点。
所以,从这类型中播放及互动较高的视频来看,要么故事性强,要么观点简明能引起共鸣。例如:启蒙听听中讲述带孩子爬山的故事、学而思水的沸点等。

真人拍摄
真人出镜在拍摄及后期上有一定难度,好处是比较有亲和力。而且真人的特色容易被记住,从而形成认知感。真人出镜有两种塑造形式:依据现实生活中的人设进行打造或者是塑造虚拟的人物形象和特征。
例如;启蒙听听中的蒙妈和孙洁老师都是以现实中的身份进行塑造。蒙妈以父母及创始人的定位角色能较好的获取信赖感;孙洁老师的定位则偏专业方向,给人权威感。

而学而思网校则塑造了文曲星系列,通过塑造文曲星和孟婆十九这一对学霸和学渣的故事,将一些知识点设置到了有趣的场景和故事中。既能被学生所喜欢,父母也比较乐于接受。当然,这种方式在剧情设计、拍摄以及剪辑处理上就需要花比较大精力了。

视频剪辑
该方式是将原视频内容,根据具体情况进行剪辑再加工,一般有影视动画剪辑和课堂精彩片段剪辑。在内容生产上,不仅制作成本较低,其观看体验相比于图文动画流畅度要更高。
例如在学而思英语口语角中,就剪辑了较多的影视名场面进行英语的配音。

而文都考研则通过对课上精彩片段进行剪辑和加工。这不仅能让观看者更有实感,而且在后续转化上会更具优势。因为能让用户了解上课时真实的情况,尽管视频被做了一定的加工处理。

3.3 转化方式
最后是关于转化,在第一部分的业务闭环中有提到:目前抖音的支付流程是比较顺畅的,但是在课程购买转化上是不太如人意的。因其不像一些能直接展示产品效果的商品,在短视频中对比使用前后的效果,从而促进用户快速转化,所以各家在转化上仍然处于不断摸索状态。目前主要有4种方式:售卖低价课、售卖实物、引流到直播间以及引导至线下门店。
售卖低价课
低价引流课是采用最多的一种方式,通过在视频中插入低价课链接进行直接购买。因为价格低有时甚至免费,在流程比较顺畅的情况下用户会顺手报名。但若要提高转化率的话,还是需要将视频内容与售卖的低价课进行巧妙结合。

售卖实物
相比于虚拟的低价课或者是VIP会员等,在视频中呈现实物内容会更加有实感,促进用户转化的可能性也就更高。所以也是教育机构采用得比较多的方式,但是这就需要考虑选品、库存等方面的问题。

引流到直播间
如开头所述,短视频比较难展现教学产品的效果。所以也有部分机构采用短视频+直播的形式,将用户引导至直播间中进行转化。通过将一批商品或者爆款商品在视频中进行曝光,然后用户引导至直播间中观看。但因为短视频播放时间与直播时间有一定的时间差,所以会对直播间中的到访率会有一定的影响。

引导至线下门店
这种方式主要针对的是有线下门店的机构。在视频中插入附近门店的地址,这些就可以引导用户到线下门店进行咨询,实现线上到线下的导流。

总结
综上所述,对于教育品类来讲,抖音还是一个值得投入的渠道。众多机构或个人在短短的1-2年时间就累积了百万以上的粉丝。尽管在转化上,目前还没有十分高效的手段。但其当前还处于红利期,可以尽快抢占圈住一批用户,进行转化的探索。同时,红客克隆工具,尽早入驻对于品牌的曝光和构建用户亲密度也是比较有利的。
另外,因为目前抖音的流量还相对比较公域,公众号开通流量主网站,并不是所有的视频都能被用户看到。所以如果可能的话,每个视频都尽量考虑设置一定的转化或者与用户建立粘性的方式,以便后续再触达。
以上就是关于在线教育在抖音获客增长的分析。

