
一、拆解方针简介
之前跟小同伴聊天时就传闻跟谁学是一家成长很是迅速的公司,低本钱引流做的很是出色,所觉得了了解竞品营销玩法以及课设模式,我首先想到了对跟谁学高中课程引流的拆解,预期相对较高,但在本日的拆解历程,也感觉到了一些问题。
1. 1 拆解方针
1、了解跟谁学高中引流玩法
2、了解高中引流课程设置
3、阐明跟谁学引流模式中可复用的模型
4、阐明跟谁学引流中的待优化点
5、激发个人思考
1. 2 接下来的拆解将在以下几个部分展开

二、跟谁学引流模式拆解
跟谁学的引流方法凭据大的种别来分主要有免费资料领取和免费课程两种,个中免费课程的底层逻辑照旧符合在线教诲习用的玩法:通过低价/免费直播课+民众号+个人号+微信群等一系列的运营组合拳,实现【引流/引流课】到【正价课】的转化。而免费资料对付方针用户来说是无本钱投入的获取,可以大大降低拉新本钱,(红客AI),进而对大量用户举办更风雅的运营转化。
2. 1 裂变流量进口
如果果把流量进口凭据范例分为付费推广、平台推广和裂变推广三种,在体验跟谁学的历程中,以为更多的流量流入照旧在付费推广和裂变推广中。本日主要接头裂变增长这一块儿。
跟谁学的裂变增长也主要是在微信生态中举办的,他们将流量汇入民众号矩阵中,用户最先打仗到的应该就是裂变海报和民众号文章。即便有用户首先打仗APP可能网页,也会按照他们的流程引导,最终关注民众号,进入相应的社群中。
2.1. 1 微信生态
包罗朋友圈、社群、民众号、小措施等
民众号+个人号+微信群:不得不说,跟谁学的微信生态真的很是复杂,民众号矩阵像是织了一张蜘蛛网,用户一旦打仗到矩阵中的任意一个账号,都无法“全身而退”,我在体验中至少被引导关注了 10 个阁下的民众号,在禁止本身的环境下,插手了 3 个社群添加了 2 个老师的个人微信号。站在用户角度看,这种360°无死角的提供各类资料和课程处事,很容易就陷入个中。
2.1.2 APP首屏
APP首屏有选择年级的标签,岂论几年级,都会突出公然课【免费报名】,操作免费听课这一能诱发用户“占自制”心理的方法获取用户,(淘宝真人流量平台),用户报名成功后,会引导关注民众号,插手相应的社群中。

2.1. 3 新手礼包
锁定年级后,点击新手礼包,会呈现相应年级的一节课程,以高三为例,领取课程后依然是引导到微信生态中老师个人微信号上。新手礼包课程可以分享给挚友,在微信中裂变,因为是无门槛赠送挚友,个人感受通过度享拉新的用户应该也不少。

2.1. 4 网站首页


网站通栏大Banner以“免费领书”的诱饵引导用户点开详情页,通过详情页的引导关注【跟谁学】民众号,获取用户。同样的,免费公然课也在首页重要位置,只要用户参加报名也会被引导到民众号中。
2. 2 用户路径
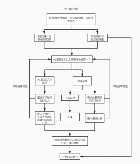
2.2. 1 简单逻辑
跟谁学的微信生态复杂且庞大,此刻我凭据最简的逻辑绘制了一个用户路径图

2.2. 2 课程报名路径

听课并不是最后的步调,(网站文章代更新:hongke123.com),用户被拉入群组之后,(:公众号开通流量主网站),还会在群内受其他活动的引导,继续关注其他民众号,举办裂变活动。
2.2. 3 资料领取路径
2. 3 引流课程
引流课程今朝打仗到的就是【公然课】和新【手礼包内的课程】
新手礼包课程为录播,无课程详情页,所以不做过多接头。
以下是关于公然课部分课程的简介。
2.3. 1 课程范例
公然课高中引流课程产物,都是以提分和特训营为主题的大班免费直播课程。

2.3. 2 课程模式
上课时间:19:00——22:30,每晚两节课每节课1. 5 小时。
上课周期:2- 4 天短期课程
教学模式:双师模式,主讲西席为跟谁学金牌名师,每个班配有一位领导老师
听课方法:支持APP、小措施、H5、网页各端听课
配套社群:报名成功后插手相应社群,社群中老师会做课程提醒、功课提醒、功课批改、收集反馈、引导转化等相关事情。
2.3. 3 课程包装亮点
a、以突着名师为主,每位老师都有优秀的行业背书,能够增加用户对付课程的信任感。
b、课程主题以【2020/ 2021 高考】+【提分】/【 135 分】+【学科名称】+练习营的模式明明,抓住了学生和家长最直接的分数痛点,(:公众号开通流量主网站),高考时间可以让用户发生直接的关联感,而单学科可能学科组合也让学生明确课程的主要内容。
c、课程详情页有具体的课程表和课程评价,可以让学生在上课之前了解上课的内容,通过看别人的评价也会增加用户对付课程的第一印象,发生想要体验的心理。
d、课程表中单节课程的主题看来也是颠末一番设计的,比如果“一劳永逸办理xxxx”“高中xxxx解题法门”“百日冲刺”“xxxx高考押题”等能引发用户点击欲望的标题。
2.3. 4 课程内容
高一高二的课程主要以要领和提分为主,讲授某学科中谋一点常识的解题本领,抓住学生想要把握做题要领从而提分的痛点。
高三的课程以冲刺课程为主,讲授百日备考打算、逆天本领等总结性内容,着重打终极抢分这一痛点。
因为昨晚只体验了部分课程的内容,了解到的或许的逻辑是:老师抛出问题→描述大大都学生的进修近况→指出这是不高效的方法→让家长朋友们注意以下的内容可以辅佐学生有效提分→带有正价课程营销内容。
2. 4 免费资料引流
领取免费资料是一种险些无本钱的拉新方法,而且会循环举办。
免费资料的sku比免费课程要富厚许多,实体书、电子书、教室内的、课外读物、各类学科、各类试题、各类条记等,概略看已往险些涵盖了高中生所需的一切资料。部分如果图:


三、跟谁学引流模式可复用点
3.3.1 民众号矩阵模型
民众号的菜单栏、针对个人的不绝推送提醒,引导用户关注其他民众号。
关注了除【跟谁学】主号以外的四个号,发明小号的配置(菜单栏、关注语、动静宝的内容)大同小异,基本没有差异化。
其次点了一些小学直播课报名,发明H5 课程页报名后的流量都是导向主号【跟谁学】,而其他任务宝活动则是导向小号,起到了一个流量筛选的浸染。

3.3.2 资料文字
a、每个资料内里都会再提一遍转发活动(这个转发活动和社群内的海报纷歧样,是一个二维码海报,扫二维码后可以进入选择年级的页面),如果果有用户把资料流传出去,又能带来新的流量。
b、每个资料都是通过差别民众号发出的,用户打开民众号,如果果以为民众号有代价,且发明没有关注过,就会主动关注。
3.3.3 课程社群sop
重点说一下正式课程的社群
社群内老师的事情较多,一个正式课程群内有 4 个助教账号,内容包罗课前提醒、当晚课程内容介绍、课程功课提醒、功课批改、收集反馈多种事情,这些事情的流程应该都是颠末许多次实操总结出来的,每一个时间节点和每一个环节都有其浸染。

而老师的个人号也会回收语音+文字的形式,花式提醒学生定时上课,这样会给人一种老师专门在照顾“我”一个人的感受,也会对助教老师发生信任感和好感。

四、待优化
4.1、 民众号之间的跳转很频繁,让用户以为很麻烦。
可是在领取图书的利诱下,感受照旧会有70%阁下的用户进入到相应的民众号内,不外在领取图书的时候,还要打开民众号文章,点击“阅读原文”才华看到邀请 26 个挚友,完成后才华领取图书的任务。这一步,大提要流失50%甚至以上的用户继续举办裂变活动。
4.2、 资料领取群内用户体验差
跟课程群无法较量,通过免费证书活动进的群,群内引导生硬无比,应该是我体验过的最不人性化的社群了,从用户的角度来看,社群提供家长需要的内容,家长完成社群给的任务,仿佛是没有什么问题。可是缺少人情味儿的社群,留不住用户,对后期的转化也没有辅佐。我是下午 4 点阁下进群,进群时是 35 人阁下,截至晚上 9 点半,群内共有 77 人,这个增长速度来说并不高,所以猜测这个活动的拉新方针应该很难完成。群中有截流现象,也影响了体验,前期应该加上适当的审查步调,尽大概的防御这种工作的产生。
五、个人思考
转化效率是否客观?
今朝还没有拆解到转化环节,没有没有实操过这样的领取资料群,不知道这种流量的转化率到底怎样,始终以为这个方法打搅照旧太频繁,我加一个群, 10 分钟不到动静就 100 多条,点开看全是欢迎语和引导裂变的话。
高频打搅真的有效吗?
跟谁学矩阵里的民众号基本是半小时一次推送,前两次是 10 分钟一次。这样频繁的打搅,取关率应该很高吧。个人感受,最好的裂变必然是商家珍视每个用户,用户感受有代价,从而主动举办口碑宣传。其次才是种种社群转发玩法。否则很容易来了流量留不住,可能后续通过各种方法去“割韭菜”,这样终归不是成长的持久之计。
而且员工从事这项事情,如果果没有真正辅佐抵家长,成绩感也会降低,事情幸福感也会直接影响到事情的动力。是恶性循环照旧良性循环,都和商家的干事的初心有关。
要进修的是用户的裂变增长
其次,这个案例最大的亮点,其实就是用户的裂变增长。凭据追溯源头的思考方法梳理一下。
问题:跟谁学如果何实现引流
直接答案:裂变拉新
追溯源头
1)履历本领:民众号裂变、社群裂变
2)要领流程:见上文流程图,也包罗各类裂变工具的利用。
3)学科道理:裂变的本质是“诱饵+社交分享”,这个案例中提供的诱饵很是多,全部免费,心理学上有人的“损失厌恶”道理,使裂变活动发生了增长的结果,流量池得以成立。
4)哲学视角:“损失厌恶”是占了自制照旧会导致更大的损失?家长想得到诱饵,需要动用本身的社交圈子,功效发明,关注了这么多民众号推送很讨厌,活动套路许多,就算得到了免费的内容也不必然会珍惜,因为免费的资源太多了,无法判断是否会对孩子有辅佐,不介入吧又怕真的对孩子有用。最重要的是挥霍了本身最名贵的时间,所以不能让损失厌恶给本身带来更大的损失。

